第一条 薪酬体系内容
岗位“薪级”是根据职位描述中所明确的每个职位的基本目的、承担职责、所需条件等内容,评估出每个岗位在企业内部组织结构中的相对薪酬位置。职位薪酬矩阵将是公司进行薪酬设计的基础和主要依据。具体内容参见《岗位薪酬矩阵表》。
“薪档”具体明确了薪酬金额,以级内分档的形式体现,每个薪级内均设为9档,以区分出不同的能力及业绩水平。
标准级别 | 高级级别 | 资深级别 | ||||||
第一档 | 第二档 | 第三档 | 第四档 | 第五档 | 第六档 | 第七档 | 第八档 | 第九档 |
薪档的确定因素根据各岗位要求而异,各岗位主要职责及任职资格参见个各岗位说明书,基本参考依据如下:
定义 | 参考依据 |
标准级别 |
|
高级级别 |
|
资深级别 |
|
具体薪档确定,一般由岗位上级领导根据人员绩效、能力、工作经验等综合情况,考虑现有员工内部公平性予以确定。
为适应公司发展需要,吸引及保留具有适合学历及专业能力员工,设置基本工资增加内容如下:
学历 | 月薪增加额度 |
重点大学(211或985院校)全日制本科毕业或各院校全日制硕士 | 200元 |
对具有国家正规专业职称的员工,在与本职工作密切相关的情况下,予以职称补贴,如员工申请转岗至于专业职称无明显关系岗位,不再享受职称补贴。相关标准如下:
职称 | 金额 |
初级职称 | 100元 |
中级职称 | 200元 |
高级职称 | 500元 |
根据对专业能力的要求,为吸引、激励、保留专业员工,可根据具体需求有针对性设立专业资质补贴。
第二条 固定部分及浮动部分比例
为进一步激励员工,体现多劳多得,薪酬体系将员工绩效与收入紧密相关,月薪中“绩效收入”基数的比例副职以上一般为50%,专员月薪中“绩效收入”基数比例一般为40%。
第三条 月度绩效收入
绩效收入为员工正常出勤情况下,为员工绩效支付的薪酬。
月度绩效收入=绩效收入基数×考核系数
绩效收入基数见第十一条规定。
考核系数:与月度考核分数直接挂钩,具体规则如下:
考核分数 | 考核系数 |
小于60分(不合格) | 0 |
60-79分(合格) | 等于分数占100分比例 |
80-100分(优秀及良好) | 1 |
为避免打分虚高、平均主义、流于形式等情况,鼓励员工制定挑战性目标及严格考核,充分发挥管理者积极性,暂定部门负责人对考核分数具有合理的调整权。
病事假及各类假期的绩效收入规定,参见相关管理办法。
月度绩效收入进行月度发放。
附完整的薪酬管理体系模板
今天跟大家分享一下我们公司最新进行的企业薪酬体系管理制度,大家可以进行一个参考,也可直接编辑修改套用。
企业薪酬体系管理制度
第一章 总则
第二章 薪酬体系及结构
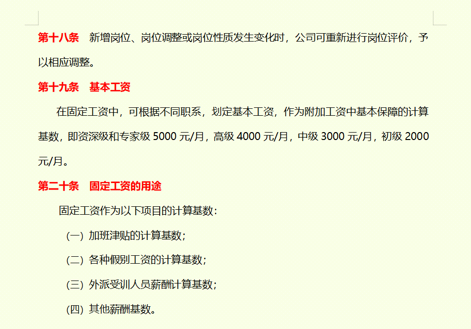
第三章 固定工资
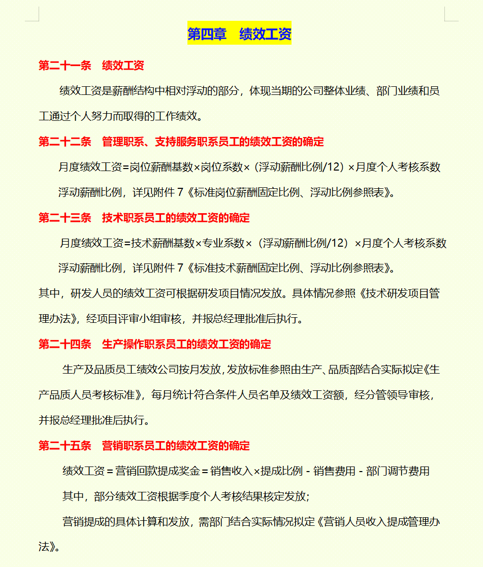
第四章 绩效工资












